机房相关标准及规范
常用机房等级标准文件
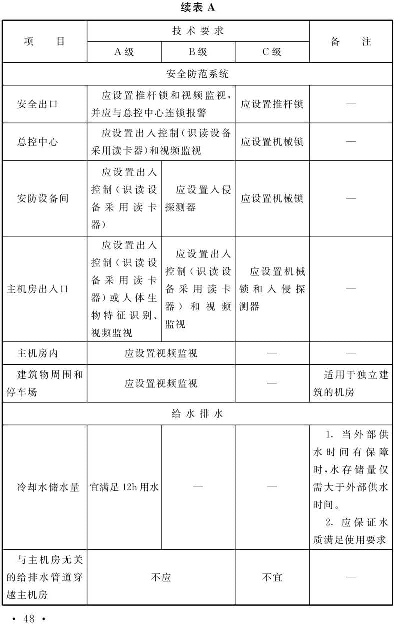
通用机房标准
计算机场地通用规范 GB/T2887-2011
数据中心设计规范 GB50174-2017
数据中心基础设施施工及验收规范 GB50462-2015
数据中心电信基础设施标准 ANSI/TIA-942
数据中心能效限定值及能效等级 GB40879-2021
行业机房标准
金融业信息系统机房动力系统规范 JR/T0131-2015
海关信息系统机房建设规范 HS/T 36-2018
协会标准
数据中心基础设施文档管理要求 T/CCUA 023-2023
数据中心基础设施等级评价规范 T/CCUA 001—2023
数据中心基础设施运维服务能力评价 T/CCUA 002-2019
国内机房等级指标











国际 TIA-942 标准主要指标参考
等级判定标准(电信)
| 等级判定标准(电信) | 等级 1 | 等级 2 | 等级 3 | 等级 4 |
|---|---|---|---|---|
| 链路、机架、机柜和路由符合 TIA 标准 | 有 | 有 | 有 | 有 |
| 多种路由的网络供应商接入,维修孔之间最少 20m 的间隔 | 无 | 有 | 有 | 有 |
| 冗余网络接入驱动供应商 - 多种网络接入驱动供应商,中心办公室,网络接入路由 | 无 | 无 | 有 | 有 |
| 二级接入间 | 无 | 无 | 有 | 有 |
| 二级配线区 | 无 | 无 | 无 | 可选 |
| 冗余主干路由 | 无 | 无 | 有 | 有 |
| 冗余水平链路 | 无 | 无 | 无 | 可选 |
| 路由器和交换机有冗余的电源备份和操作备份 | 无 | 有 | 有 | 有 |
| 多台路由器和交换机用于备份 | 无 | 无 | 有 | 有 |
| 连接面板、信息插座和链路运用 ANSI/TIA/EIA-606-A 和附表 B 中的说明做标签,机柜和机架在正反面做标签 | 有 | 有 | 有 | 有 |
| 连接线缆和跳线在每个末端在每条线缆的终端标注其跳接的名称 | 无 | 有 | 有 | 有 |
| 连接面板和连接线缆的文档要符合 ANSI/TIA/EIA-606-A 和附表 B 中的规定 | 无 | 无 | 有 | 有 |
等级判定标准(建筑)
| 等级判定标准(建筑) | 等级 1 | 等级 2 | 等级 3 | 等级 4 |
|---|---|---|---|---|
| 场地选择 | 等级 1 | 等级 2 | 等级 3 | 等级 4 |
| 靠近有地图中标注的洪水警戒线或有洪水险的洪水多发区或有洪水险的区域 | 不需要 | 不要在有洪水危险的区域 | 不要在 100 年内有洪水发生的区域或者离 50 年内有洪水发生的区域至少 91 米 | 离 100 年内有洪水发生的区域至少 91 米 |
| 靠近海湾或内陆水道 | 不需要 | 不需要 | 不能少于 91 米 | 不能少于 0.8 公里 |
| 靠近主要交通动脉 | 不需要 | 不需要 | 不能少于 91 米 | 不能少于 0.8 公里 |
| 靠近机场 | 不需要 | 不需要 | 不能少于 1.6 公里或大于 30 英里 | 不能少于 8 公里或大于 30 英里 |
| 靠近主要大城市 | 不需要 | 不需要 | 不能大于 48 公里 | 不能大于 16 公里 |
| 停车 | 等级 1 | 等级 2 | 等级 3 | 等级 4 |
| 来访者与职工停车位 | 不需要 | 不需要 | 有(物理上用栅栏或墙分隔) | 有(物理上用栅栏或墙分隔) |
| 距离装卸码头 | 不需要 | 不需要 | 有 | 有(物理上用栅栏或墙分隔) |
| 来访者停车位距离数据中心主要建筑物墙体的距离 | 不需要 | 不需要 | 至少 9.1 米 | 至少 18.3 米,要有栅栏阻止交通工具接近 |
| 建筑物内有多个租户 | 不限制 | 如无危险允许 | 如租户是数据中心或通讯公司允许 | 如租户是数据中心或通讯公司允许 |
| 建筑物 | 等级 1 | 等级 2 | 等级 3 | 等级 4 |
| 建筑类型 | 不限制 | 不限制 | 二、三、四级防火 1 小时 | 一、二级防火 |
| 防火要求 | 等级 1 | 等级 2 | 等级 3 | 等级 4 |
| 外承重墙 | 允许的级别 | 允许的级别 | 最少 1 小时 | 最少 4 小时 |
| 内承重墙 | 允许的级别 | 允许的级别 | 最少 1 小时 | 最少 2 小时 |
| 外非承重墙 | 允许的级别 | 允许的级别 | 最少 1 小时 | 最少 4 小时 |
| 结构框架 | 允许的级别 | 允许的级别 | 最少 1 小时 | 最少 2 小时 |
| 内部非计算机房隔断墙 | 允许的级别 | 允许的级别 | 最少 1 小时 | 最少 1 小时 |
| 内部非计算机房隔断墙 | 允许的级别 | 允许的级别 | 最少 1 小时 | 最少 2 小时 |
| 竖井外壳 | 允许的级别 | 允许的级别 | 最少 1 小时 | 最少 2 小时 |
| 地板 | 允许的级别 | 允许的级别 | 最少 1 小时 | 最少 2 小时 |
| 屋顶 | 允许的级别 | 允许的级别 | 最少 1 小时 | 最少 2 小时 |
| 符合 NFPA75 要求 | 不需要 | 有 | 有 | 有 |
| 建筑成分 | 等级 1 | 等级 2 | 等级 3 | 等级 4 |
| 计算机机房墙、顶防水 | 不需要 | 有 | 有 | 有 |
| 有安全检查站的多个大楼入口 | 不需要 | 无 | 有 | 有 |
| 地板面板构造 | 不做要求 | 不限制 | 全钢 | 全钢或填水泥的 |
| 基础 | 不做要求 | 不限制 | bolted stringer | bolted stringer |
| 计算机机房区域的吊顶 | 等级 1 | 等级 2 | 等级 3 | 等级 4 |
| 天花板结构 | 不需要 | 不需要 | 用不起尘材料 | 用不起尘材料 |
| 天花板高度 | 最小 2.6 米 | 最小 2.7 米 | 最小 3 米,距最高设备顶部不小于 460mm | 最小 3 米,距最高设备顶部不小于 600mm |
| 屋顶盖法 | 等级 1 | 等级 2 | 等级 3 | 等级 4 |
| 级别 | 不限制 | Class A | Class A | Class A |
| 类型 | 不限制 | 不限制 | 不易燃板材(非机械连接系统) | 双层混凝土板材(非机械连接系统) |
| 风荷载 | 最小级别要求 | FM 1-90 | 最少 FM 1-90 | 最少 FM 1-120 |
| 屋顶斜坡 | 最小级别要求 | 最小级别要求 | 1:48 至少 | 1:24 至少 |
| 门和窗 | 等级 1 | 等级 2 | 等级 3 | 等级 4 |
| 防火等级 | 最小级别要求 | 最小级别要求 | 计算机房不小于 0.75 小时 | 计算机房不小于 1.5 小时 |
| 门尺寸 | 不小于 1 米宽,2.13 米高 | 不小于 1 米宽,2.13 米高 | 进入计算机、电力、机械用房不小于 1 米宽,2.13 米高 | 进入计算机、电力、机械用房不小于 1.2 米宽,2.13 米高 |
| 单人互锁、阻止返回的入口软硬件设置 | 最小要求 | 适合于金属框架木制门芯 | 适合于金属框架木制门芯 | 适合于金属框架木制门芯 |
| 在计算机房周长范围内无外窗 | 不需要 | 不需要 | 有 | 有 |
| 建筑物提供电磁辐射防护 | 不需要 | 不需要 | 有 | 有 |
| 入口大厅 | 不需要 | 有 | 有 | 有 |
| 与其它数据中心的物理分隔 | 不需要 | 有 | 有 | 有 |
| 与其它数据中心防火分隔 | 最小要求 | 最小要求 | 不少于 1 小时 | 不小于 2 小时 |
| 保安值班台 | 不需要 | 不需要 | 有 | 有 |
| 设计具有单人互锁功能的入口和其他硬件,可达到防尾随和防反潜的功能。 | 不需要 | 不需要 | 有 | 有 |
| 管理人员办公室 | 等级 1 | 等级 2 | 等级 3 | 等级 4 |
| 与其它数据中心的物理分隔 | 不需要 | 有 | 有 | 有 |
| 与其它数据中心防火物理分隔 | 最小要求 | 最小要求 | 不少于 1 小时 | 不小于 2 小时 |
| 保安办公室 | 不需要 | 不需要 | 有 | 有 |
| 与其它数据中心的物理分隔 | 不需要 | 有 | 有 | 有 |
| 与其它数据中心防火物理分隔 | 最小要求 | 最小要求 | 不少于 1 小时 | 不小于 2 小时 |
| 在设备与控制室的 180 度窥视孔 | 不需要 | 不需要 | 有 | 有 |
| 用 16mm 板加强设备及控制室的安全性(有防弹要求除外) | 不需要 | 推荐 | 推荐 | 推荐 |
| 设备和控制室设置专门保安办公室 | 不需要 | 不需要 | 推荐 | 推荐 |
| 操作中心 | 不需要 | 不需要 | 有 | 有 |
| 与其它数据中心的物理分隔 | 不需要 | 不需要 | 有 | 有 |
| 与其它数据中心非计算机房防火物理分隔 | 不需要 | 不需要 | 不少于 1 小时 | 不小于 2 小时 |
| 靠近计算机机房 | 不需要 | 不需要 | 间接到达(最多间隔 1 个房间) | 直接到达 |
| 休息区 | 最小要求 | 最小要求 | 最小要求 | 最小要求 |
| 靠近计算机机房和辅助区 | 不需要 | 不需要 | 如直接相连,要提供安全防护 | 不直接相连,要提供安全防护 |
| 与计算机和辅助区防火分隔 | 最小要求 | 最小要求 | 不少于 1 小时 | 不小于 2 小时 |
| UPS 和电池室 | 等级 1 | 等级 2 | 等级 3 | 等级 4 |
| 设备安装、维修、移动通道宽度 | 不需要 | 不需要 | 不少于 1 米 | 不少于 1.2 米 |
| 靠近计算机机房 | 不需要 | 不需要 | 直接相连 | 直接相连 |
| 与数据中心计算机机房和其它区域的防火分隔 | 最小要求 | 最小要求 | 不少于 1 小时 | 不小于 2 小时 |
| 出口走廊 | 等级 1 | 等级 2 | 等级 3 | 等级 4 |
| 与计算机机房和辅助区防火分隔 | 最小要求 | 最小要求 | 不少于 1 小时 | 不小于 2 小时 |
| 宽度 | 最小要求 | 最小要求 | 不少于 1.2 米 | 不少于 1.5 米 |
| 运输通道 | 不需要 | 有 | 有 | 有 |
| 与数据中心其它区域物理分隔 | 不需要 | 有 | 有 | 有 |
| 与数据中心其它区域防火分隔 | 不需要 | 不需要 | 不少于 1 小时 | 不小于 2 小时 |
| 提升设备通道处墙的物理保护 | 不需要 | 不需要 | 有(至少 3/4 部分用壁板保护) | 有(用钢柱或同等材料保护) |
| 保安值班台 | 不需要 | 不需要 | 有 | 有(物理上分隔出来) |
| 发电机及燃料储存区 | 等级 1 | 等级 2 | 等级 3 | 等级 4 |
| 靠近计算机机房及辅助区 | 不需要 | 不需要 | 如在数据中心楼里,与其它区域至少有 2 小时的防火保护 | 独立建筑或有屋顶,四周用栅栏或墙围住的建筑 |
| 靠近公共可接近的区域 | 不需要 | 不需要 | 至少 9 米距离 | 至少 19 米距离 |
| 安全保障 | 等级 1 | 等级 2 | 等级 3 | 等级 4 |
| CPU 系统 UPS 能力 | 不做说明 | 建筑物 | 建筑物 | 建筑物+电池(至少 8 小时) |
| 数据收集柜 UPS 能力 | 不做说明 | 建筑物+电池(至少 4 小时) | 建筑物+电池(至少 8 小时) | 建筑物+电池(至少 24 小时) |
| 现场设备 UPS 容量 | 不做说明 | 建筑物+电池(至少 4 小时) | 建筑物+电池(至少 8 小时) | 建筑物+电池(至少 24 小时) |
| 每班值班人员 | 不做说明 | 每 3000 平方米 1 人(至少 2 人) | 每 2000 平方米 1 人(至少 3 人) | 每 2000 平方米 1 人(至少 3 人) |
| 应设置出入口控制和监控的位置 | 等级 1 | 等级 2 | 等级 3 | 等级 4 |
| 发电机室 | 工业级锁 | 入侵探测器 | 入侵探测器 | 入侵探测器 |
| UPS、电话和 MEP 间 | 工业级锁 | 入侵探测器 | 读卡门禁 | 读卡门禁 |
| 光纤 vaults | 工业级锁 | 入侵探测器 | 入侵探测器 | 读卡门禁 |
| 紧急出口 | 工业级锁 | 摄像机 | 密码门禁 | 密码门禁 |
| 允许进入的窗或开口 | 不定位监控 | 入侵探测器 | 入侵探测器 | 入侵探测器 |
| 安防中心 | 不做说明 | 不做说明 | 读卡门禁 | 读卡门禁 |
| 网络操作中心 | 不做说明 | 不做说明 | 读卡门禁 | 读卡门禁 |
| 安防设备间 | 不做说明 | 入侵探测器 | 读卡门禁 | 读卡门禁 |
| 机房入口 | 工业级锁 | 入侵探测器 | 卡片或生物双向识别 | 卡片或生物双向识别 |
| 建筑物周边入口 | 不定位监控 | 入侵探测器 | 入门读卡 | 入门读卡 |
| 大厅到每层的入口 | 工业级锁 | 读卡门禁 | 设计具有单人互锁功能的入口和其他硬件,使用出入授权管理,宜选用生物识别技术,可达到防尾随和防反潜的功能。 | 设计具有单人互锁功能的入口和其他硬件,使用出入授权管理,宜选用生物识别技术,可达到防尾随和防反潜的功能。 |
| 防弹墙、窗和门 | 等级 1 | 等级 2 | 等级 3 | 等级 4 |
| 大厅内的安防台 | 不做说明 | 不做说明 | 至少三级 | 至少三级 |
| 输送和接受安防台 | 不做说明 | 不做说明 | 不做说明 | 至少三级 |
| CCTV 监控 | 等级 1 | 等级 2 | 等级 3 | 等级 4 |
| 建筑物周界和停车场 | 不需要 | 不需要 | 是 | 是 |
| 发电机室 | 不做说明 | 不做说明 | 是 | 是 |
| 入口控制大门 | 不需要 | 不需要 | 是 | 是 |
| 机房所在层 | 不需要 | 不需要 | 是 | 是 |
| UPS、电话和 MEP 间 | 不需要 | 不需要 | 是 | 是 |
| CCTV | 等级 1 | 等级 2 | 等级 3 | 等级 4 |
| 为所有的摄像机录像 | 不需要 | 不需要 | 是/硬盘录像 | 是/硬盘录像 |
| 录像速率 | 不做说明 | 不做说明 | 至少 20 帧每秒 | 至少 20 帧每秒 |
| 结构 | 等级 1 | 等级 2 | 等级 3 | 等级 4 |
| 地震带内花费较高费用做机械加固 | 不限制 | 不限制 | 不限制 | 不限制 |
| 按地震带要求设置的设施 | 不限制 | 不限制 | 不限制 | 位于地震带 0,1,2 按地震带 3 的要求,位于地震带 3,4,按地震带 4 的要求 |
| 现场特定响应谱 - 当地地震加速度的程度 | 无 | 无 | with Operation Status after 10% in 50 year event | with Operation Status after 5% in 100 year event |
| 重要性因数 - 帮助确保大于设计因数 | I=1 | I=1.5 | I=1.5 | I=1.5 |
| 电讯设备机柜/机架与基础锚固或在顶部和基础有支撑 | 无 | 仅基础固定 | 全部支撑 | 全部支撑 |
| 被电气装置可以接受的电讯设备的倾斜限制 | 无 | 无 | 有 | 有 |
| 电线管和线槽的支撑 | per code | per code w/importance | per code w/importance | per code w/importance |
| 机械系统主要管道支撑 | per code | per code w/importance | per code w/importance | per code w/importance |
| 添加活荷载的楼板承载能力 | 7.2kPa | 8.4kPa | 12kPa | 12kPa |
| 楼板底部悬挂荷载 | 1.2kPa | 1.2kPa | 2.4kPa | 2.4kPa |
| 地面混凝土板厚度 | 127mm | 127mm | 127mm | 127mm |
| 建筑物剪力墙/柱网结构/应力结构 | 钢/混结构 | 混凝土剪力墙/钢框架 | 混凝土剪力墙/钢框架 | 混凝土剪力墙/钢框架 |
| 建筑物能量分散 | 等级 1 | 等级 2 | 等级 3 | 等级 4 |
| 电池 UPS 地板比建筑物构造。混凝土地面很难支撑较重的荷载。填充很多金属的钢框架结构比较容易满足 | PT 混凝土 | CIP 适度混凝土 | 内填充金属钢板 | 内填充金属钢板 |
等级判定标准(电气)
| 等级判定标准(电气) | 等级 1 | 等级 2 | 等级 3 | 等级 4 |
|---|---|---|---|---|
| 电气 | 等级 1 | 等级 2 | 等级 3 | 等级 4 |
| 电缆路径数量 | 1 | 1 | 1 主 +1 备 | 2 主 |
| 有效接入 | 单路 | 单路 | 双路(600V 或较高) | 双路(600V 或较高从不同的变电站) |
| 系统要求同时维护 | 无 | 无 | 有 | 有 |
| 计算机/电讯设备电源类型 | 单路满足 100% 容量 | 双路每路满足 100% 容量 | 双路每路满足 100% 容量 | 双路每路满足 100% 容量 |
| 单点故障 | 分区电力和机械设备系统一个以上单点故障 | 分区电力和机械设备系统一个以上单点故障 | 分区电力和机械设备系统无单点故障 | 分区电力和机械设备系统无单点故障 |
| 重要负载系统转换 | 有用于电源中断时带维修旁路的自动转换开关; 当断电时,将电能全部转换到发电机 | 有用于电源中断时带维修旁路的自动转换开关; 当断电时,将电能全部转换到发电机 | 有用于电源中断时带维修旁路的自动转换开关;当断电时,将电能全部转换到发电机 | 有用于电源中断时带维修旁路的自动转换开关;当断电时,将电能全部转换到发电机 |
| 场地接电开关设备 | 无 | 无 | 固定的空气开关或固定的塑壳断路器。机械互锁的断路器。任何分区系统的开关可以在负载不断电的情况下切断,转到维修旁路。 | 固定的空气开关或固定的塑壳断路器。机械互锁的断路器。任何分区系统的开关可以在负载不断电的情况下切断,转到维修旁路。 |
| 发电机按照安装的 UPS 容量正确地选择大小、排列 | 有 | 有 | 有 | 有 |
| 发电机燃料容量(满负载) | 8 小时(如果 UPS 有 8 分钟后备时间,则不需发电机) | 24 小时 | 72 小时 | 96 小时 |
| UPS | 等级 1 | 等级 2 | 等级 3 | 等级 4 |
| UPS 冗余 | N | N+1 | N+1 | 2N |
| UPS 拓扑结构 | 单模块或并联无冗余模块 | 并联冗余模块或分布式的冗余模块 | 并联冗余模块或分布式的冗余模块或分块的冗余模块 | 并联冗余模块或分布式的冗余模块或分块的冗余模块 |
| UPS 维修旁路 | 旁路电源来自同一个 UPS 模块 | 旁路电源来自同一个 UPS 模块 | 旁路电源来自同一个 UPS 模块 | |
| UPS 电源区域-电压级别 | 电压 120V/208V, 1440KVA 以下和 480V,1440KVA 以上负载 | 电压 120V/208V, 1440KVA 以下和 480V,1440KVA 以上负载 | 电压 120V/208V, 1440KVA 以下和 480V,1440KVA 以上负载 | 电压 120V/208V, 1440KVA 以下和 480V,1440KVA 以上负载 |
| UPS 电源区域-仪表盘 | 等级 1 | 等级 2 | 等级 3 | 等级 4 |
| PDU 供所有计算机和通讯设备 | 无 | 无 | 有 | 有 |
| PDU 内安装 K- 因数变压器 | 有,如安装了消除谐波的变压器则不需要 | 有,如安装了消除谐波的变压器则不需要 | 有,如安装了消除谐波的变压器则不需要 | 有,如安装了消除谐波的变压器则不需要 |
| 负载同步跟踪器 | 无 | 无 | 有 | 有 |
| 冗余成分 | 静态 UPS | 静态或在线 UPS。在线 M-G 安装开关 | 静态或在线 UPS。静态开关 | 静态、在线或混合 UPS |
| 用于计算机或电信设备的配电柜上的 UPS | 无 | 有 | 有 | 有 |
| 接地 | 等级 1 | 等级 2 | 等级 3 | 等级 4 |
| 照明保护系统 | 基于 NFPA780 的风险评估并上保险 | 基于 NFPA780 的风险评估并上保险 | 有 | 有 |
| 对于 NEC,接入地与发电机地要一致 | 有 | 有 | 有 | 有 |
| 照明设备中性点与从照明变压器引出的服务入口隔离,用于接地故障隔离 | 有 | 有 | 有 | 有 |
| 数据中心机房接地地下基础 | 不需要 | 不需要 | 有 | 有 |
| 计算机机房应急电源系统 | 等级 1 | 等级 2 | 等级 3 | 等级 4 |
| 只有在计算机及通讯系统断电时,出口才启动应急电源 | 是 | 是 | 是 | 是 |
| 在计算机及通讯电源断电后,消防自动释放 | 是 | 是 | 是 | 是 |
| 在手动应急电源切断后启动另一个区的消防报警 | 否 | 否 | 是 | 是 |
| 在值班室可以 24/7 人为操作电池断路和释放抑制剂 | 否 | 否 | 是 | 是 |
| 电池室应急电源系统 | 等级 1 | 等级 2 | 等级 3 | 等级 4 |
| 手动控制出口处应急电源开关 | 是 | 是 | 是 | 是 |
| 在应急电源关闭后,单个区域消防系统释放 | 是 | 是 | 是 | 是 |
| 第二个区消防报警启动。切断第一个区与第二个消防抑制区的电池连接 | 否 | 否 | 是 | 是 |
| 在值班室可以 24/7 人为操作电池断路和释放抑制剂 | 否 | 否 | 是 | 是 |
| 应急电源系统 | 等级 1 | 等级 2 | 等级 3 | 等级 4 |
| 切断计算机机房内 UPS 插座电源 | 是 | 是 | 是 | 是 |
| 切断空调和冷却器交流电 | 是 | 是 | 是 | 是 |
| 符合当地法规(如 UPS 和 HVAC 的独立系统)。 | 是 | 是 | 是 | 是 |
| 系统控制 | 等级 1 | 等级 2 | 等级 3 | 等级 4 |
| UPS 显示 | 是 | 是 | 是 | 是 |
| 主要电源和环境控制,具有远程操作台并且可以人工控制所有自动调节器和设置参数的控制系统 | 否 | 否 | 是 | 是 |
| 与 BMS 分界面 | 否 | 否 | 是 | 是 |
| 远程控制 | 否 | 否 | 否 | 是 |
| 自动发送信息到工程师寻呼机 | 否 | 否 | 否 | 是 |
| 电池结构 | 等级 1 | 等级 2 | 等级 3 | 等级 4 |
| 所有模块共用电池组 | 是 | 否 | 否 | 否 |
| 每组模块用一组电池 | 否 | 是 | 是 | 是 |
| 最小满负荷后备时间 | 5 分钟 | 10 分钟 | 15 分钟 | 15 分钟 |
| 电池类型 | ||||
| 注满型电池 | 等级 1 | 等级 2 | 等级 3 | 等级 4 |
| 安装 | 机架或机柜 | 机架或机柜 | 开放式机架 | 开放式机架 |
| 有包装的金属盘 | 否 | 是 | 是 | 是 |
| 四周封闭防止酸溢出 | 是 | 是 | 是 | 是 |
| 电池满载测试和检测计划 | 每两年 | 每两年 | 每两年 | 每两年或每年 |
| 电池室 | 等级 1 | 等级 2 | 等级 3 | 等级 4 |
| 与 UPS、开关设备隔开 | 否 | 是 | 是 | 是 |
| 每个电池组独立安装 | 否 | 是 | 是 | 是 |
| 电池室门上安装防碎观察镜 | 否 | 否 | 否 | 是 |
| 电池断路器安装在电池室外面 | 是 | 是 | 是 | 是 |
| 电池控制系统 | UPS 控制 | UPS 控制 | UPS 控制 | 集中自动检测每个电池温度、电压和 电阻 |
| 运转 UPS 系统围护结构(和柴油发电机房) | 等级 1 | 等级 2 | 等级 3 | 等级 4 |
| 用防火墙封闭 | 否 | 否 | 是 | 是 |
| 燃料罐在外部 | 否 | 否 | 是 | 是 |
| 燃料罐和机组在一个房间 | 是 | 是 | 否 | 否 |
| 备用发电机系统 | 等级 1 | 等级 2 | 等级 3 | 等级 4 |
| 发电机容量 | 仅由计算机、通讯及机械系统电量确定 | 仅由计算机、通讯及机械系统电量确定 | 仅由计算机、通讯及机械系统电量确定+1 组备用 | 大楼所有负载+1 组备用 |
| 单总线上的发电机 | 是 | 是 | 是 | 是 |
| 每个系统一个发电机+1 组备用 | 否 | 是 | 是 | 是 |
| 每一台发电机有独立的 83 英尺故障保护场地 | 否 | 是 | 是 | 是 |
| 负载保障设备检测 | 等级 1 | 等级 2 | 等级 3 | 等级 4 |
| 仅 UPS 模块检测 | 是 | 是 | 是 | 否 |
| 仅发电机检测 | 是 | 是 | 是 | 否 |
| UPS 模块及发电机检测 | 否 | 否 | 否 | 是 |
| UPS 开关设备 | 否 | 否 | 否 | 是 |
| 永久性安装 | 不租用 | 不租用 | 不租用 | 是 |
| 设备维修 | 等级 1 | 等级 2 | 等级 3 | 等级 4 |
| 维修人员 | 只有白天有人在值班,其它时间通过电话 | 只有白天有人在值班,其它时间通过电话 | 周一至周五 24 小时值班,周末通过电话 | 24*7 值班 |
| 预防性保修 | 否 | 否 | 简单的预防保养程序 | 详细的预防保养程序 |
| 设备演练程序 | 否 | 否 | 详细的演练程序 | 详细的演练程序,如果有旁路控制系统,则应包括人为操作程序 |
参考指南(机械)
| 参考指南(机械) | 等级 1 | 等级 2 | 等级 3 | 等级 4 |
|---|---|---|---|---|
| 机械 | 等级 1 | 等级 2 | 等级 3 | 等级 4 |
| 数据中心给排水管道与设备不分开 | 允许但不建议 | 允许但不建议 | 不允许 | 不允许 |
| 计算机房区域相对于外门和非数据中心区域的正压 | 无要求 | 有 | 有 | 有 |
| 对于冷凝排水、加湿水和喷淋排水,在地面做排水沟(地漏) | 是 | 是 | 是 | 是 |
| 备用发电机的机械系统 | 无要求 | 有 | 有 | 有 |
| 水冷系统 | 等级 1 | 等级 2 | 等级 3 | 等级 4 |
| 空调机组 | 无冗余空调机 | 每个主要区域设 1 台冗余空调机组 | 在一路电源失电时,能使主要区域得到保障的空调机组数量 | 在一路电源失电时,能使主要区域得到保障的空调机组数量 |
| 计算机房的湿度控制 | 提供加湿 | 提供加湿 | 提供加湿 | 提供加湿 |
| 机械设备的电源 | 给空调机组提供一路电源 | 给空调机组提供一路电源 | 给空调机组提供两路以上电源。在接线板上连接以提供制冷的冗余。 | 给空调机组提供两路以上电源。在接线板上连接以提供制冷的冗余。 |
| 散热 | 等级 1 | 等级 2 | 等级 3 | 等级 4 |
| 干冷器(在可应用的地方) | 不冗余 | 每个系统有一个冗余的干冷器 | 在一路电源失电时,能使主要区域得到保障的干冷器数量 | 在一路电源失电时,能使主要区域得到保障的干冷器数量 |
| 闭循环干冷器(在可应用的地方) | 不冗余 | 每个系统有一个冗余的干冷器 | 在一路电源失电时,能使主要区域得到保障的闭循环干冷器数量 | 在一路电源失电时,能使主要区域得到保障的闭循环干冷器数量 |
| 循环泵 | 不冗余冷凝水泵 | 不冗余冷凝水泵 | 在一路电源失电时,能使主要区域得到保障的冷凝水泵数量 | 在一路电源失电时,能使主要区域得到保障的冷凝水泵数量 |
| 管道系统 | 单路冷凝水系统 | 单路冷凝水系统 | 双路冷凝水系统 | 双路冷凝水系统 |
| 冷冻水系统 | 等级 1 | 等级 2 | 等级 3 | 等级 4 |
| 空调室内机 | 无冗余 | 每个主要区域设 1 台冗余空调机组 | 在一路电源失电时,能使主要区域得到保障的空调机数量 | 在一路电源失电时,能使主要区域得到保障的空调机数量 |
| 计算机房湿度控制 | 需要加湿 | 需要加湿 | 需要加湿 | 需要加湿 |
| 机械设备电源保障 | 单路电源给空调设备 | 单路电源给空调设备 | 多路电源给空调设备 | 多路电源给空调设备 |
| 散热 | 等级 1 | 等级 2 | 等级 3 | 等级 4 |
| 冷冻水管道系统 | 单路冷冻水管道系统 | 单路冷冻水管道系统 | 双路冷冻水管道系统 | 双路冷冻水管道系统 |
| 冷冻水泵 | 无冗余 | 每个系统有一个冗余的水泵 | 在一路电源失电时,能使主要区域得到保障的水泵数量 | 在一路电源失电时,能使主要区域得到保障的水泵数量 |
| 风冷冷却器 | 无冗余 | 每个系统有一个冗余的冷却器 | 在一路电源失电时,能使主要区域得到保障的冷却器数量 | 在一路电源失电时,能使主要区域得到保障的冷却器数量 |
| 水冷冷却器 | 无冗余 | 每个系统有一个冗余的冷却器 | 在一路电源失电时,能使主要区域得到保障的冷却器数量 | 在一路电源失电时,能使主要区域得到保障的冷却器数量 |
| 冷却塔 | 无冗余 | 每个系统有一个冗余的冷却塔 | 在一路电源失电时,能使主要区域得到保障的冷却塔数量 | 在一路电源失电时,能使主要区域得到保障的冷却塔数量 |
| 冷凝水泵 | 无冗余 | 每个系统有一个冗余的冷凝水泵 | 在一路电源失电时,能使主要区域得到保障的冷凝水泵数量 | 在一路电源失电时,能使主要区域得到保障的冷凝水泵数量 |
| 冷凝水管道系统 | 单路冷凝水系统 | 单路冷凝水系统 | 双路冷凝水系统 | 双路冷凝水系统 |
| 风冷系统 | 等级 1 | 等级 2 | 等级 3 | 等级 4 |
| 室内空调机/室外冷凝器 | 无冗余 | 每个主要区域有一个冗余的空调机组 | 在一路电源失电时,能使主要区域得到保障的空调机组数量 | 在一路电源失电时,能使主要区域得到保障的空调机组数量 |
| 机械设备电源保障 | 单路电源给空调设备 | 单路电源给空调设备 | 多路电源给空调设备 | 多路电源给空调设备 |
| 计算机房湿度控制 | 需要加湿 | 需要加湿 | 需要加湿 | 需要加湿 |
| 通风空调控制系统 | 等级 1 | 等级 2 | 等级 3 | 等级 4 |
| 通风空调控制系统 | 控制系统故障会影响主要区域制冷 | 控制系统故障会影响主要区域制冷 | 控制系统故障不会影响主要区域制冷 | 控制系统故障不会影响主要区域制冷 |
| 通风空调控制系统电源 | 单路电源 | 有备份,给空调设备用 UPS 电源 | 有备份,给空调设备用 UPS 电源 | 有备份,给空调设备用 UPS 电源 |
| 压缩机(用于水冷和散热) | 等级 1 | 等级 2 | 等级 3 | 等级 4 |
| 双路供水 | 只供水, | 单路冷冻水管道系统 | 双路冷冻水管道系统 | 双路冷冻水管道系统 |
| 冷凝水系统连接点 | 单连接点 | 单连接点 | 双连接点 | 双连接点 |
| 燃油系统 | ||||
| 大体积储油罐 | 单个储油罐 | 多个储油罐 | 多个储油罐 | 多个储油罐 |
| 储油泵和管道 | 单个泵或提供管道 | 多个泵或管道 | 多个泵或管道 | 多个泵或管道 |
| 灭火 | 等级 1 | 等级 2 | 等级 3 | 等级 4 |
| 火灾探测 | 无 | 有 | 有 | 有 |
| 喷淋系统 | 需要时设置 | 提前设置(需要时) | 提前设置(需要时) | 提前设置(需要时) |
| 气体灭火系统 | 无 | 无 | 完全的说明在 NFPA2001 | 完全的说明在 NFPA2001 |
| 早期烟感探测系统 | 无 | 有 | 有 | 有 |
| 漏水探测系统 | 无 | 有 | 有 | 有 |
数据中心能效等级

阅读量: